坚持以人民为中心的发展理念,以公开为常态,不公开为例外,全面推进基层政务公开工作,切实保障人民群众的知情权,参与权,表达权 和监督权,以公开促服务,以公开促公平、以公开促满意,不断提升人民群众的获得感、幸福感。

首页 > 桃源县

企业隐瞒真实情况、弄虚作假骗取资质证书

发文时间:2023-07-25 12:04
文字大小:[ ]    背景色:       

1.机构职能、权责清单、执法人员名单;

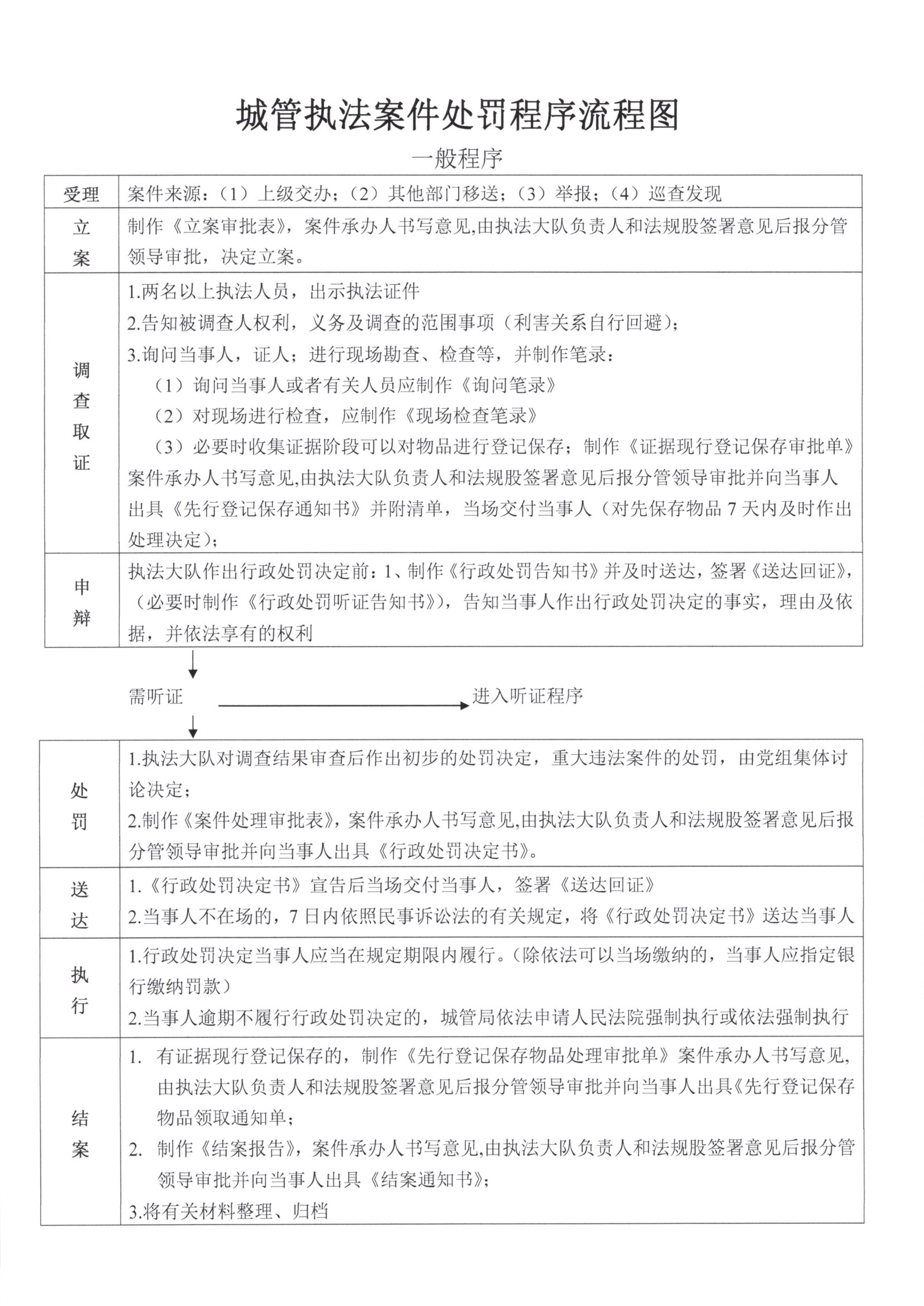
2.执法程序或行政强制流程图;

一般程序.jpg

3.执法依据:《房地产开发企业资质管理规定》第十八条:企业有下列行为之一的,由原资质审批部门按照《中华人民共和国行政许可法》等法律法规予以处理,并可处以1万元以上3万元以下的罚款:(一)隐瞒真实情况、弄虚作假骗取资质证书的。;

4.咨询、监督投诉方式:电话0736-6600153;

5.救济渠道:申请行政复议或行政诉讼。