将不准上市出售的已购公有住房和经济适用住房上市出售
1.机构职能、权责清单、执法人员名单;
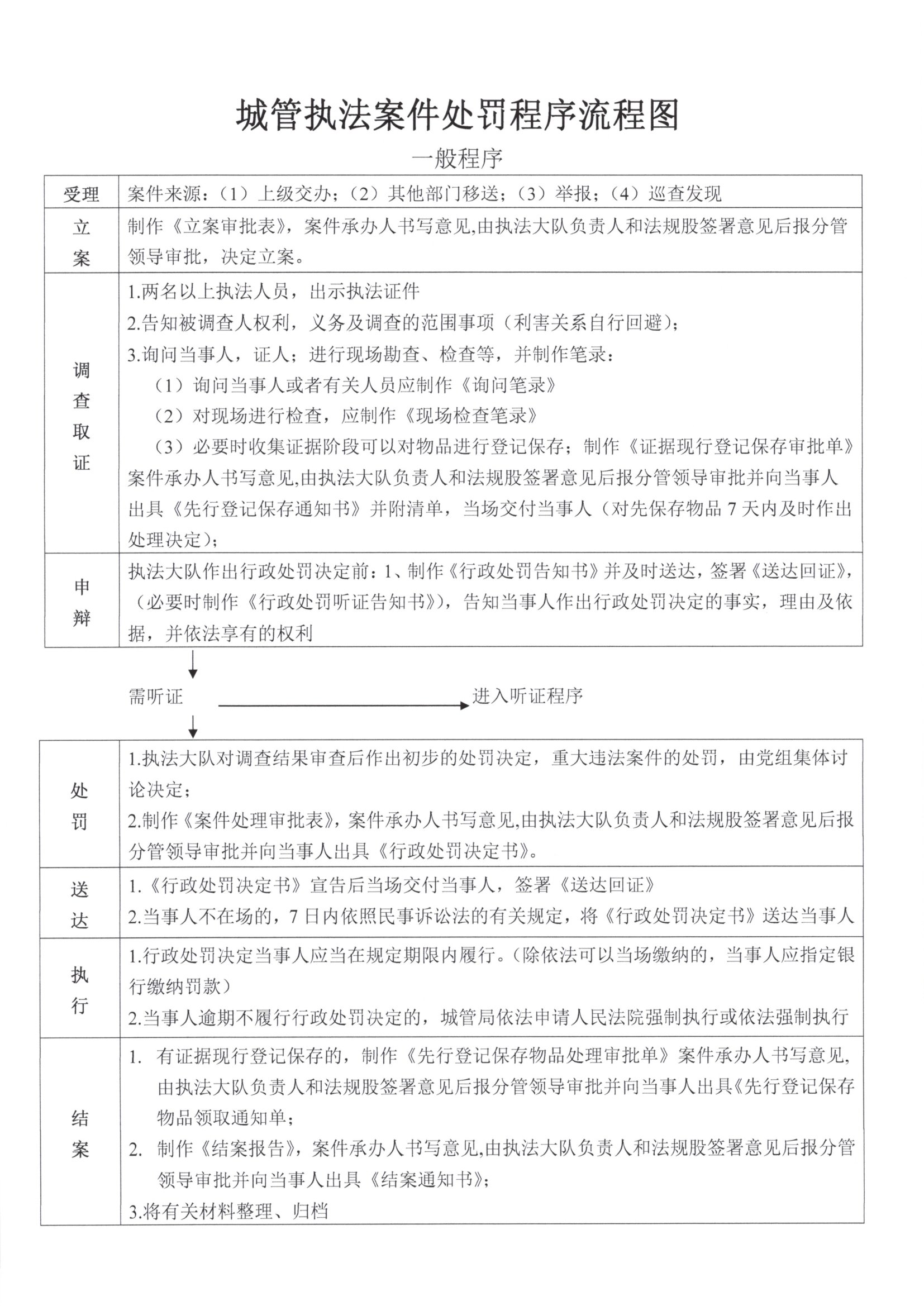
2.执法程序或行政强制流程图;
3.执法依据:《已购公有住房和经济适用住房上市出售管理暂行办法》第五条:已取得合法产权证书的已购公有住房和经济适用住房可以上市出售,但有下列情形之一的已购公有住房和经济适用住房不得上市出售:(一)以低于房改政策规定的价格购买且没有按照规定补足房价款的;(二)住房面积超过省、自治区、直辖市人民政府规定的控制标准,或者违反规定利用公款超标准装修,且超标部分未按照规定退回或者补足房价款及装修费用的;(三)处于户籍冻结地区并已列入拆迁公告范围内的;(四)产权共有的房屋,其他共有人不同意出售的;(五)已抵押且未经抵押权人书面同意转让的;(六)上市出售后形成新的住房困难的;(七)擅自改变房屋使用性质的;(八)法律、法规以及县级以上人民政府规定其他不宜出售的。
《已购公有住房和经济适用住房上市出售管理暂行办法》第十四条:违反本办法第五条的规定,将不准上市出售的已购公有住房和经济适用住房上市出售的,没收违法所得,并处以10000元以上30000元以下罚款。;
4.咨询、监督投诉方式:电话0736-6600153;
5.救济渠道:申请行政复议或行政诉讼。
无障碍浏览
繁体版
手机版
