将已购公有住房和经济适用住房上市出售后,该户家庭又以非法手段按照成本价(或者标准价)购买公有住房或者政府提供优惠政策建设的住房
1.机构职能、权责清单、执法人员名单;
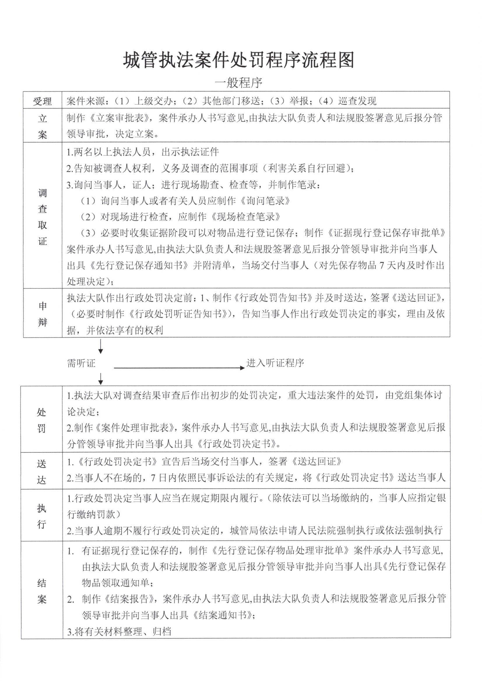
2.执法程序或行政强制流程图;
3.执法依据:《已购公有住房和经济适用住房上市出售管理暂行办法》第十三条:已购公有住房和经济适用住房上市出售后,该户家庭不得再按照成本价或者标准价购买公有住房,也不得再购买经济适用住房等政府提供优惠政策建设的住房。
《已购公有住房和经济适用住房上市出售管理暂行办法》第十五条:违反本办法第十三条的规定,将已购公有住房和经济适用住房上市出售后,该户家庭又以非法手段按照成本价(或者标准价)购买公有住房或者政府提供优惠政策建设的住房的,由房地产行政主管部门责令退回所购房屋,不予办理产权登记手续,并处以10000元以上30000元以下罚款;或者按照商品房市场价格补齐房价款,并处以10000元以上30000元以下罚款。;
4.咨询、监督投诉方式:电话0736-6600153;
5.救济渠道:申请行政复议或行政诉讼。

