中国政府网
湖南政府网
常德政府网
县政协
登录
|
注册
无障碍浏览
繁体版
手机版
桃源县人民政府
网站首页
网站首页
县政府
走进桃源
桃源概况
桃源大事
历代先贤
历史沿革
视频桃源
人物专栏
图说桃源
政府信息公开
政府信息公开指南
政府信息公开制度
法定主动公开内容
政府信息公开年报
政府网站工作年报
依申请公开
政务服务
办事大厅
个人服务
法人服务
部门服务
互动交流
县长信箱
调查征集
网上信访
智能问答
结果反馈
解读回应
政府信息公开
您的位置:
首页
>
政府信息公开
>
其他法定信息
>
自然资源
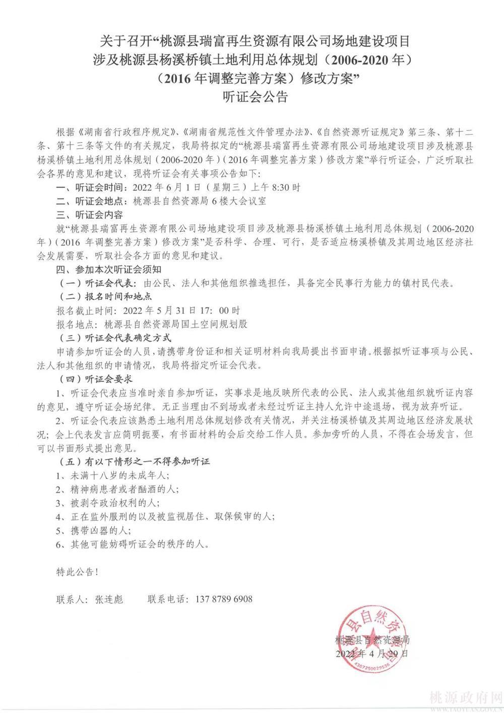
关于召开“桃源县瑞富再生资源有限公司场地建设项目涉及桃源县杨溪桥镇土地利用总体规划(2006-2020年)(2016年调整完善方案)修改方案”听证会公告
2022-04-29 16:10
来源:自然资源国土空间规划股
字号:【
大
中
小
】
打印
分享到:
正在生成,请稍等...
用微信扫描二维码
分享至好友和朋友圈
扫一扫在手机打开当前页
已归档
湘易办
手机版
政务微博
返回顶部
湘易办
政务微博